В целях анализа посещаемости и улучшения работы портала мы используем сервис «Яндекс.Метрика». Оставаясь на нашем портале, Вы выражаете свое согласие на обработку Ваших данных указанным сервисом.
Head of department - Gabdullazyanova Dilyara Nailevna
Contact phone: 299-14-25
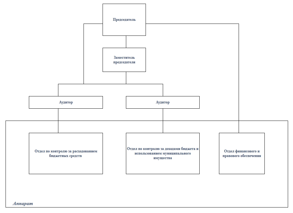
Department for control of budget income and the use of municipal property
Head of department - Anoshina Gulusa Suleimanovna
Contact phone: 299-18-75
Finance and Law Department
Head of department - Husainova Elvira Faritovna
Contact phone: 299-18-13
The structure of the chamber

Informatization of business processes
|
User operating system |
Windows XP Windows 7 Windows 10 |
|
Office |
MS Office 2007 MS Office 2010 |
| Antivirus | Kaspersky |
| Auxiliary |
Adobe Reader |
| Reference information system |
Electronic document circulation "Electronic Kazan" Email "Outlook Express" |
| Automated center of control "of ACC" |
1C: Enterprise 8.2 Taksnet - referent Forms of statistical reporting (enterprise) Bars Web-Budget reporting Unified Information Personnel System of State and Municipal Service in the Republic of Tatarstan (EICS) |
|
Etc |
Access to the official website of the Russian Federation Regional information system of the Republic of Tatarstan (E-shop) MISUZ (Municipal procurement management information system in Kazan) Inquiry system of EGRUL-EGRIP |
Memo "What you need to know about corruption"
Report on the implementation of anti-corruption policy measures by the Control and Accounting Chamber of Kazan
Interaction Information
The Interdepartmental Coordinating Council on State Financial Control in the Republic of Tatarstan
The Interdepartmental Coordinating Council on State Financial Control in the Republic of Tatarstan
The Council of control and accounting bodies of the Republic of Tatarstan
The Council of control and accounting bodies of the Republic of Tatarstan